征途国际官网仓储治理科技创新
2019岁首,公司提出“科技助力仓储治理提升”的要求,通互联网+仓储的创新模式提升仓储主题竞争力。早在2019年1月初,科技部已经立项组织技术人员到拉萨仓库现场调研,3月8日,科技部向公司汇报了分析汇报。

----------------------------------------------------拉萨仓库仓储治理分析汇报(流程沉组篇)-----------------------------------------
一、分析对象(拉萨仓库)
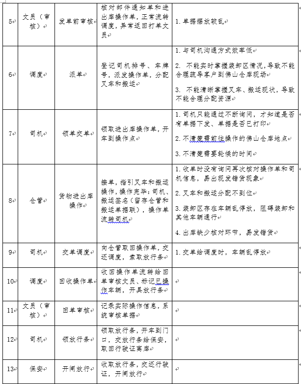
1、角色:客户、货车司机、文员(客服、打单、发单前审核、回单审核)、调度、仓管、叉车司机、搬运、保安
2、作业:货物进出拉萨仓库操作
二、近况分析
1、大量商品操作

2、快消商品操作
二、流程沉组优化
1)大量商品进出库流程

注明:
1. 文员解答司机关于单据是否下发和是否打印的问题。
2.调度重要掌管仓管、叉车、搬运等资源分配和现场特殊问题的处置。
3.增长仓管收单时以询问方式再次查对操作单和司机的信息。
4. 货物入库或上车时,仓管再次查对单据和货物信息。
2)快消品进出库流程

注明:该流程未能满足大量客户和大量订单的操作,建议参考电商型仓储的操作模式,下面不做具体分析。
-------------------------------------------------------------------------------------实现-----------------------------------------------------------------------------
征途国际官网首页

粤公网安备 44060502003207号
