什么样的车辆可享受“绿通」佝策?
为什么明明装的是鲜活农产品,但却不能享受“绿通」佝策?为什么有的鲜活农产品与其他农产品混装,仍旧可能享受政策福利?到底什么样的车辆可享受“绿通」佝策?今天这期《微讲堂》持续为各人答疑解惑。
运输产品属于免费种类领域
依照有关划定,对整车合法装载运输全国统一的《鲜活农产品种类目录》内产品的车辆,免收车辆通畅费。
鲜活农产品种类目录

针对部门蔬菜水果种类名称相近、表形类似或存在别号、商品名,导致鉴别认定口径不统一的问题,经商有关部门,对《鲜活农产品种类目录》进行了订正美满,并参照国内业务行业尺度、农业行业尺度等,新增种类名称与别号和商品名的对照表,确保所有切合尺度的鲜活农产品正常享受“绿通」佝策。
蔬菜别号及常用商品名称对照表







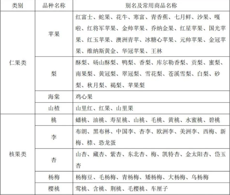
水果别号及常用商品名称对照表





切合“整车合法装载”尺度
? 车货总沉和表廓尺寸的最大限值,严格依照国度强造性出产尺度《汽车、挂车及汽车列车表廓尺寸、轴荷及质量限值》(GB1589-2016)和有关划定执行。
? 其中,享受“绿通」佝策的二轴货车,车货总沉还该当不超过《行驶证》表明的总质量。
? 《鲜活农产品种类目录》领域内的鲜活农产品与其他农产品混装,且混装的其他农产品不超过车辆鉴定载质量或车厢容积20%的车辆(仓栅式货车暂以实心栏板高度推算车厢容积),参照整车合法装载车辆执行。
? 运送不成拆解大型物体的低平板专用半挂车载运鲜活农产品的,不享受“绿通」佝策。
? 思考到称沉设备可能出现的合理误差,对车货总沉超限超载幅度未超过5%的鲜活农产品运输车辆,卑惭酐车合法装载车辆执行。
超限超载车辆不能享受“绿通」佝策
装载的鲜活农产品切合免费种类领域、运输车辆切合“整车合法装载”尺度,是享受“绿通」佝策的两个根基前提。超限超载车辆不能享受“绿通」佝策,重要是基于以下思考:
? 违法超限超载会导致车辆安全机能大幅降落,引发刹车失灵、车辆失控、货物遗洒、车辆侧翻等交通安全变乱,不仅影响违法车辆用户自身安全,更会对其他守法车辆用户的性命财富安全产生沉大威胁。
? 我国公路承载能力是依照以国度强造性尺度划定的车辆沉量、长度、高度、宽度为根基凭据设计建设的,车辆违法超限超载不仅会大幅降低公路基础设施的使用寿命,还会引发公路桥梁垮塌、车辆卡桥等严沉安全变乱。
? 同时,违法超限超载还会产生不平正竞争,犯法车辆通过加长、加高、加宽等方式装载更多货物,使守法运输业户难以生计,出现劣币摈除良币,严沉影响货运市场的平正竞争秩序。
? 运送不成拆解大型物体的低平板专用半挂车载运鲜活农产品的,不享受“绿通」佝策。
? 违法超限超载车辆不能享受“绿通”免费政策,也是为了贯彻党中央关于依法治国、推动法治社会建设,以及美满守法诚信褒奖机造和违法失信行为惩戒机造的要求,通过开释只有守法诚信运输能力享受国度支持激励政策的明确信号,形成守法庆幸、违法可耻的社会氛围。
征途国际官网首页

粤公网安备 44060502003207号
