Õ÷;¹ú¼Ê¹ÙÍøÐÅÏ¢»¯½ü¿öÓë·¢Õ¹¹æ»®
Ò»¡¢IT½ü¿ö¸ÅÊö
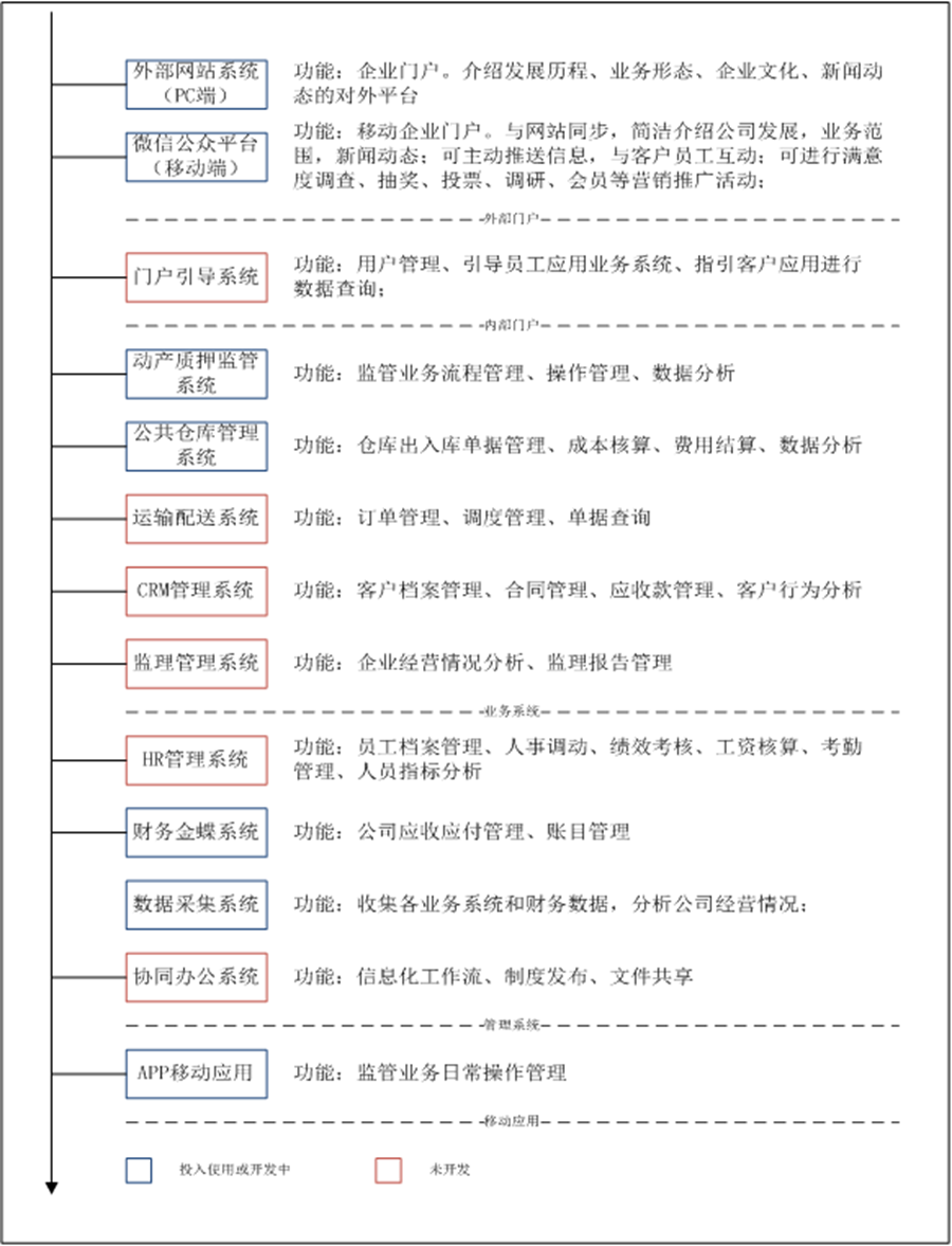
£¨1£©¹«Ë¾ITϵͳ´ÓÖ°ÄÜÉÏ·ÖΪÈýÀࣺÃÅ»§ÏµÍ³¡¢ÒµÎñϵͳ¡¢ÖÎÀíϵͳ£»
£¨2£©±í²¿ÃÅ»§ÓÐÍøÕ¾ºÍ΢ÐŹ«¼Òƽ̨£¬ÖØÒªÊǹ«Ë¾½éÉÜ¡¢ÐÂÎŰ䲼¡¢ÓªÏúÍÆ¹ã¡£¶Ô±íÐû´«Æðµ½¿Ï¶¨×÷Ó㬸üÐÂÖÜÆÚ³¤£¬ÊØ»¤³É±¾µÍ¡£
£¨3£©ÒµÎñϵͳÓж¯²úÖÊѺÖÎÀíϵͳ¡¢²Ö¿âÖÎÀíϵ¡¢³ÇÊÐÅäËÍϵͳ£¬ÕâЩϵͳʵÓÃÐÔÇ¿¡¢Ê¹ÓÃÂʺܸߣ¬¶¼ÄÜÖ§³Ö¼à¹ÜÖÊѺÎïÊý¾ÝºÍ²Ö¿â»õÎï½ø³ö²Ù×÷µÄÖÎÀí¡£
£¨4£©ÖÎÀíϵͳÓвÆÕþ½ðµûϵͳºÍÊý¾Ý²É¼¯Æ÷ϵͳ£¬½ðµûϵͳÄÜʵÏÖÓöȳöÈëºÍÕËÄ¿ÖÎÀí¡£Êý¾Ý²É¼¯Æ÷ÊÇ·ÖÎö¹«Ë¾¾ÓªÇé¿ö£¬ÒѾʵÏÖµÚ¶þ°æ±¾¿ª·¢£¬µ«Î´·¢Õ¹Ö´ÐУ¬²É¼¯Æ÷Æðµ½µÄ×÷ÓÃδÄÜÈ·¶¨¡£
£¨5£©Ç°ÆÚÉè·¨ÊÇÕûºÏ¸÷¸öϵͳ£¬´ó¾ÖÒ»¸ö×ÛºÏÐÔÆ½Ì¨£¬ÓÐPC¶ËºÍÒÆ¶¯¶Ë¡£µ«PC¶ËµÄÕûºÏûÓз¢Õ¹£¬¶øÏ°ëÄêÆðÍ·APPÏîÄ¿£¬Ä¿Ç°¿ª·¢¼à¹Üϵͳ²¿ÃÅÖ÷ÌâÖ°ÄÜ£¬ÒѾÉÏÏß16¼ä²Ö¿â£¬ÏµÍ³³ÖÐøÃÀÂúÖУ¬ºóÐøÈ«ÃæÍÆ¹ã¡£

¶þ¡¢IT½«À´¹æ»®Ë¼Â·
£¨1£©ÊØ»¤¼áÈÍÔÓÐÓÅÖÊϵͳ£¨ÍøÕ¾¡¢Î¢ÐÅÆ½Ì¨¡¢¼à¹Üϵͳ¡¢²Ö¿âϵͳ¡¢²ÆÕþ½ðµûϵͳ£©£¬¶Ô×÷Óò»ÏÔÖøµÄϵͳ£¨Êý¾Ý²É¼¯Æ÷£©µ÷Õû»òÈ¡µÞ£»
£¨2£©µ÷Ñй«Ë¾¼à¹Ü¡¢²Ö´¢¡¢ÔËÊä¡¢¼àÀíµÈÒµÎñ£¬Ì½ÇóÊÇ·ñ±ØÒªÔÚÔϵÍÓð»¯ý¼¶»òÕß¿ª·¢ÐµÄÒµÎñϵͳ£»²Ö¿âϵͳµÄµÚÈý½×¶ÎÐèÒª·ÖÎöÒÑʵÏÖ±àд£¬½¨ÒéÓÅÏÈ¿ª·¢£¬ÊµÏÖÓöȺËËã×Ô¶¯»¯¡£
£¨3£©¶ÔÓÚÖÎÀíÀàϵͳ£¬½¨ÒéÓÅÏÈ¿ª·¢HRÖÎÀíϵͳ£¬½â¾öÈËÁ¦×ÊÔ´¶à¸öÄ£¿é£¨Ô±¹¤µµ°¸¡¢ÈËʵ÷¶¯¡¢²éºË¡¢¼¨Ð§²éºË¡¢¹¤×ʺËË㣩ÏÖʱÈËΪ²Ù×÷µÄÎÊÌ⣬Ìá¸ßÈËÁ¦×ÊÔ´ÖÎÀíˮƽ¡£¿Í»§ÖÎÀí£¨CRM£©Ä£¿é²»ÓöÀÁ¢¿ª·¢£¬Ö»±ØÒªÔÚÔÓÐÒµÎñϵͳÔö³¤¿Í»§ÖÎÀíÄ£¿é£¨ÀýÈ磺¿Í»§µµ°¸¡¢ºÏͬ¡¢ÊÕ·Ñ¡¢µ¥¾Ý¡¢ÐÐΪ·ÖÎö£©¡£
£¨4£©ºóÆÚÕûºÏ¹«Ë¾¸÷¸öϵͳ£¬ÐγÉÒ»¸ö×ÛºÏÐÔµçÄÔÆ½Ì¨£¬Í³Ò»µÇ¼Èë¿Ú¡£
£¨5£©´ÓÔö³¤¿Í»§¸½¼ÓÖµºÍÌáÉýÖ÷ÌâÒµÎñˮƽÁ½¸ö·½ÃæË¼¿¼£¬ÔÚÔÓÐPCϵͳµÄ»ù´¡¶ÔÖ÷ÌâÖ°ÄܽøÐÐÒÆ¶¯¶Ë¿ª·¢£¬ÊµÏÖÒÆ¶¯»¯ÀûÓã¬Í¶ºÏÊг¡·¢Õ¹±ØÒª¡£
Õ÷;¹ú¼Ê¹ÙÍøÊ×Ò³


ÔÁ¹«Íø°²±¸ 44060502003207ºÅ
